Welcome to our Safe Sport Reporting Page. Here, you can confidentially report any incidents or concerns regarding safety and conduct within our sports community. The Independent Third Party (ITP) for Sport NL is committed to handling your reports of Maltreatment with the utmost respect and impartiality.
Tennis Newfoundland and Labrador is responsible for addressing any Code of Conduct Violations or appeals.
To make a report regarding Maltreatment, please use the following link https://app.integritycounts.ca/org/itpsport.
To make a report of a Code of Conduct violation please email our Executive Director or board President.
For more information on how to use this service and resources available to you, view the Resources below. We encourage you to come forward with any issues, as your safety and well-being are our highest priority.
Resources
- Step by Step Guide to Filing a Complaint (ITP Sport)
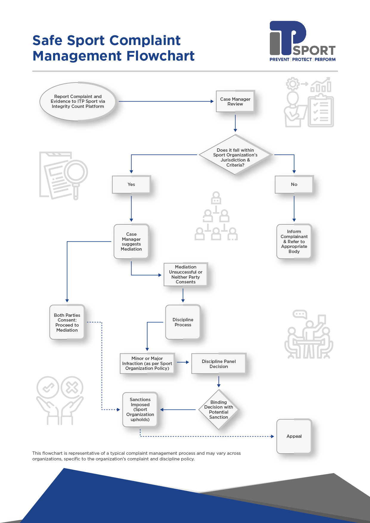
- Typical Safe Sport Complaint Management Flowchart (ITP Sport)
- ITP Safe Sport Complaint Process (ITP Sport)
- ITP Sport Case Manager: Your Guide Through the Complaint Process (ITP Sport)
Support Services
We appreciate that there are many challenges that accompany bringing concerns of this nature forward. If you, or others who are affected, are in need of support, we encourage you to access mental health support in your community or reach out to your family doctor. In addition, here are some free resources you can access: